Facebook
GitHub
Linkedin
Skype
Twitter
How To
Linux
Containers
Virtualization
Automation
Databases
Books
HIRE US
Search
CentOS
Ubuntu
Fedora
Debian
Rocky
FreeBSD
Openstack
Windows
About Us
Contact us
Terms
Affiliates Disclosure
Sign in
Welcome! Log into your account
your username
your password
Forgot your password? Get help
Password recovery
Recover your password
your email
A password will be e-mailed to you.
ComputingForGeeks
How To
Linux
Containers
Virtualization
Automation
Databases
Books
HIRE US
Home
CentOS 7
CentOS 7
Most popular
Latest
Featured posts
Most popular
7 days popular
By review score
Random
CentOS 7
How To Install oVirt guest agent on Linux
Josphat Mutai
-
Modified date: September 16, 2023
CentOS 7
How To Create Local CentOS 7 / CentOS 6 / EPEL Repository Sync Mirrors
CentOS 7
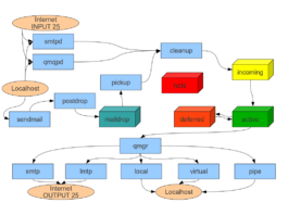
How To Install Postfix 3 on CentOS 7 / RHEL 7
CentOS 7
How To Create and Use Local CentOS 7 YUM Repository
CentOS 7
Install Apache Tomcat 10 on RHEL 10 / Rocky Linux 10 with Lets Encrypt SSL
Install Kamailio SIP Proxy Server From Source on CentOS 7
Modified date: March 20, 2026
How To Create Openstack Networks and Subnets
Modified date: November 13, 2023
Install cbpolicyd on RHEL 10 / Rocky Linux 10 / AlmaLinux...
Modified date: March 18, 2026
Install and Configure phpLDAPadmin on Ubuntu 16.04 and CentOS 7
Modified date: January 10, 2018
How To Configure Firewalld on RHEL/CentOS/Rocky 8|7
Modified date: November 29, 2024
Fix Zimbra Access Denied and Upgrade Failed Errors
Modified date: March 18, 2026
Enable SSL Encryption and SCRAM-SHA-256 Password Authentication in PostgreSQL
Modified date: February 26, 2024
How To Configure SELinux man pages
Modified date: January 5, 2022
Recent Posts
Advanced Asterisk IVR – Call Queues, Dial-by-Name, and ARI Integration
Modified date: March 20, 2026
Secure Asterisk and FreePBX from VoIP Fraud and Brute Force Attacks
Modified date: March 20, 2026
Configure IVR in Asterisk PBX with PJSIP on Linux
Modified date: March 20, 2026
Install Kamailio SIP Server on Rocky Linux 10 / AlmaLinux
Modified date: March 20, 2026
Install RTPProxy from Source on Ubuntu 24.04 / 22.04
Modified date: March 20, 2026
Install KeeWeb Password Manager on Ubuntu 24.04 / 22.04
Modified date: March 20, 2026
Install Invoice Ninja 5 on Ubuntu 24.04
Modified date: March 20, 2026
Install pgAdmin 4 on Ubuntu 24.04 / 22.04
Modified date: March 20, 2026
More Content
Configure Chrony NTP Server on Debian 12/11/10
Modified date: March 16, 2026
Monitor Redis Server with Prometheus and Grafana in 5 minutes
Modified date: June 20, 2024
How To Upgrade from Ubuntu 20.04 To Ubuntu 22.04
Modified date: March 29, 2022
How to Compress PNG images on Linux Command Line (CLI)
Modified date: December 12, 2023
Generate Mirrorlist on Manjaro | Arch Linux based on Country
Modified date: March 16, 2026
Install and Use Teams for Linux on OpenSUSE Leap 15
Modified date: March 16, 2026
How To resize or extend Cinder Volume in OpenStack
Modified date: February 7, 2024
Learn Operating Systems Fast: Top 2026 Books
Modified date: March 6, 2026
Install Zimbra Zextras Carbonio CE on Ubuntu 20.04
Modified date: May 1, 2024
MacBook Pro M1 vs MacBook Pro Intel with Best Deals
Modified date: August 23, 2023
Books
Master CSS & CSS3 in 2026: For Beginners & Experienced Devs
Modified date: March 6, 2026
Top Books To Master R Programming in 2025
Modified date: March 16, 2026
Top Rated Cybersecurity Books to Read in 2025
Modified date: March 16, 2026
Penetration Testing Books 2026: Level Up Your Skills
Modified date: March 6, 2026
Master Haskell Programming in 2026: Top Books for Beginners & Experts
Modified date: March 6, 2026
Top Books to Master HTML & HTML5 in 2026
Modified date: March 6, 2026
Pass CRISC Exam in 2026: Top Books for IT Risk Professionals
Modified date: March 6, 2026
Master Web Design in 2026: Top Books for Beginners & Experienced...
Modified date: March 6, 2026
Best Books To Learn Data Modeling and Design in 2026
Modified date: March 6, 2026
Best Books to Learn C/C++ Programming in 2025
Modified date: March 16, 2026
Top Certified Information Systems Auditor (CISA) Books 2026
Modified date: March 6, 2026
Top-Rated CompTIA A+ Certification Books for 2025
Modified date: March 16, 2026
Best Books To Help You Start an Online Business in 2026
Modified date: March 6, 2026
Best Books To Learn Kotlin Programming in 2025
Modified date: March 16, 2026
Here are Top Books For Oracle Database Certification
Modified date: March 6, 2026
Top Books For Learning CI/CD Pipelines in 2025
Modified date: March 16, 2026
Best Books for Learning Cloud Computing in 2025
Modified date: March 16, 2026
Top Books to Learn iOS Programming in 2026: Essential Reads for...
Modified date: March 6, 2026
Best Object Oriented Programming Books For 2025
Modified date: March 16, 2026
Best C# and .NET Programming Books For 2025
Modified date: March 16, 2026
7 Best Kali Linux Books for Penetration Testing
Modified date: March 16, 2026
Top Books For Learning Apache and Nginx Web Servers
Modified date: March 16, 2026
Top-Rated CISSP Study Books for 2025: Expert Picks
Modified date: March 16, 2026
Best Linux Kernel Programming Books in 2025
Modified date: March 16, 2026
Best Web Dev Books in 2025: Learn HTML, CSS, JS, PHP...
Modified date: March 16, 2026
5 Best Adobe Illustrator Mastery books for 2025
Modified date: March 16, 2026
Best Books For Learning Spring Boot in 2025
Modified date: March 16, 2026
Master Regular Expressions – Best Books For 2026
Modified date: March 6, 2026
Best Books To Learn Ruby Programming in 2026
Modified date: February 28, 2026
Books To Learn Tomcat / Jboss / Jetty web servers
Modified date: March 16, 2026